国际体联官方回应争议!桥本跳马打分准确无误 肖若腾丢金不冤
来源:24直播网07-30 20:2824直播网讯 北京时间7月30日消息,针对此前引发体操界巨大争议的奥运会男子个人全能比赛打分事件,国际体操联合会给出了官方回应。这是一次史无前例的回应,因为国际体联此前从未在赛后给出过打分细则,这一次也是因为争议太大,才做出了回应。

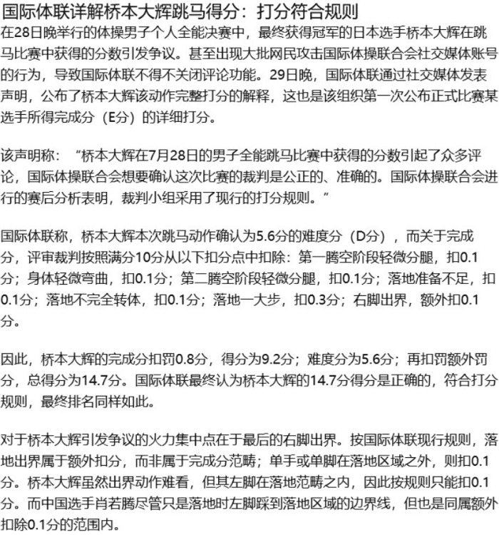
在奥运会男子个人全能比赛中,日本选手桥本大辉最终夺得金牌,中国选手肖若腾拿到银牌。不过比赛中有两次打分引发较大争议。首先是桥本大辉的跳马环节,当时他落地时不但出界,脚还直接跨出了垫子。但最终这个动作得到了14.7的高分,只扣了0.1分。而难度相同、发挥明显更完美的肖若腾,也是14.7分。因此,很多观众认为,裁判不公平。

如今,国际体操联合会给出官方回应。他们先是给出了桥本大辉的评分详细数据,随后还解释了桥本最后出界为何只扣0.1,称“虽然动作难看,但根据规则只能扣0.1.而肖若腾虽然只是踩线,但也是扣0.1。”这样的解释可以说非常专业。


另外一次打分则出现在最后的肖若腾单杠上。肖若腾几乎以一套无懈可击的动作,完成了自己最后一项比赛。完成节目后,肖若腾也是振臂高呼。但随后裁判扣了0.3分,中国队申诉未果。赛后,裁判表示扣0.3分是因为肖若腾没有向裁判“亮相”,也就是结束时没有致意。

综合两次打分,桥本大辉最终赢了肖若腾0.4分,优势极其微弱。但按照裁判的说法,即便肖若腾最后这0.3分不扣,那么最后的冠军还是桥本大辉。但众所周知,没有任何动作是完美的,打分环节裁判的主观性太强。如果硬要挑毛病,都可以挑出来。最后必须承认,这是东京,日本的主场。